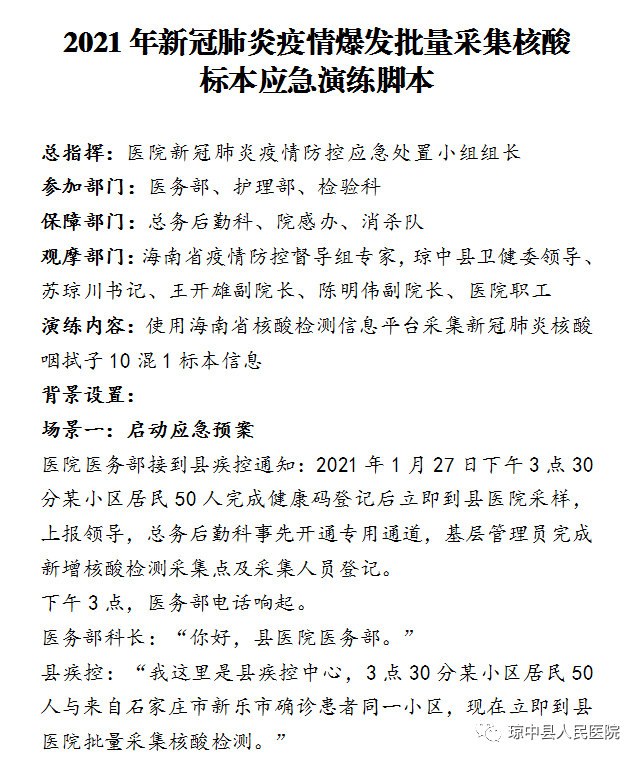
为了做好全员核酸检测信息采集工作,在省疫情防控督导组专家、县卫健委领导统一指挥及省电信技术支持下,我院于2021年1月27日下午15:30开展了新冠肺炎全员核酸检测信息采集应急演练。

正式演练开始前就如何使用健康码、如何使用新冠肺炎全员核酸检测信息采集平台进行信息采集录入、人员分工、现场秩序维护等工作开展培训。

待检人员佩戴口罩,按1米间距有序排队等待信息录入及采集。

通过这次新冠肺炎全员核酸检测信息采集演练,增强了我院员工应对新冠肺炎疫情防控工作的意识,同时也为可能到来的大规模核酸检测采样工作积累经验,提高了我院疫情防控工作的信息化水平,演练取得了预期效果。




上一条:护理教育
下一条:“疫”路有我,共渡难关

琼中县人民医院
琼中黎族苗族自治县人民医院
医院地址:营根镇虎卫巷1号
备案编号:琼ICP备2021002284号-1
备案编号:琼ICP备2021002284号-2
医院总机:0898-86222316(正常工作时间)
总值班电话:18889305516(非正常工作时间)
急救中心:0898-86224222 ( 不提供患者咨询)
患者咨询:0898-86224222 (工作日)
投诉电话: 0898-86225136 (工作日)

关注微信订阅号
可收悉更多科普知识

关注微信服务号
可进行网上预约挂号
TOP