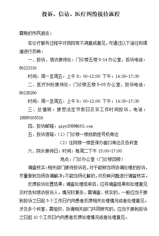
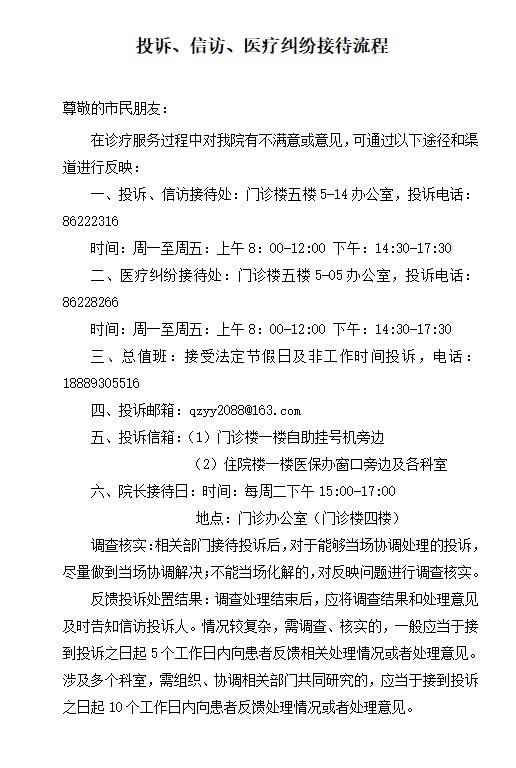
投诉、信访、医疗纠纷接待流程2022-10-25 1145发布:院办
门诊楼改造工程邀标公告琼中黎族苗族自治县人民医院郑州大学琼中医院门诊楼改造工程邀标公告 一、琼中黎族苗族自治县人民医院第三门诊改造工程已经医院院长办公会讨论通过,其工程前期准备工作已基本完成,现决定对该项目工程施···
2022-09-14 1767发布:院办
监控室拼接大屏项目邀标公告琼中黎族苗族自治县人民医院郑州大学琼中医院监控室拼接大屏项目邀标公告 琼中黎族苗族自治县人民医院监控室拼接大屏项目已经医院院长办公会讨论通过,项目前期准备工作已基本完成,现决定对该项目进行公···
2022-09-14 2248发布:院办
中标公告我院评标小组于2022年8月26日对我院宣传用品服务采取公开邀标的方式进行邀标,经我院评标小组于2022年9月1日进行定标,现对定标结果公示如下:邀标科室:采购办中标单位:琼中光华广告有限公司对于上述···
2022-09-02 2041发布:院办
琼中黎族苗族自治县人民医院宣传用品服务招标公告为进一步提高我院文化建设,展现医院良好形象,根据《中华人民共和国政府采购法》及省、县有关部门的规定,我院本着公开透明、公平竞争、公正和诚实信用原则,对我院宣传用品服务采取公开招标的方式进行招标,欢迎有···
2022-08-12 1799发布:院办
采购公告我院近日将组织低速离心机项目竞争性谈判,欢迎合格的国内供应商提交密封报价。有关事项如下: 一、项目名称、编号、内容及技术要求1、项目名称:检验科低速离心机项目2、项目编号:QZXRMYY-2···
2022-08-10 1856发布:院办

琼中县人民医院
琼中黎族苗族自治县人民医院
医院地址:营根镇虎卫巷1号
备案编号:琼ICP备2021002284号-1
备案编号:琼ICP备2021002284号-2
医院总机:0898-86222316(正常工作时间)
总值班电话:18889305516(非正常工作时间)
急救中心:0898-86224222 ( 不提供患者咨询)
患者咨询:0898-86224222 (工作日)
投诉电话: 0898-86225136 (工作日)

关注微信订阅号
可收悉更多科普知识

关注微信服务号
可进行网上预约挂号
TOP